€0+
I want this!

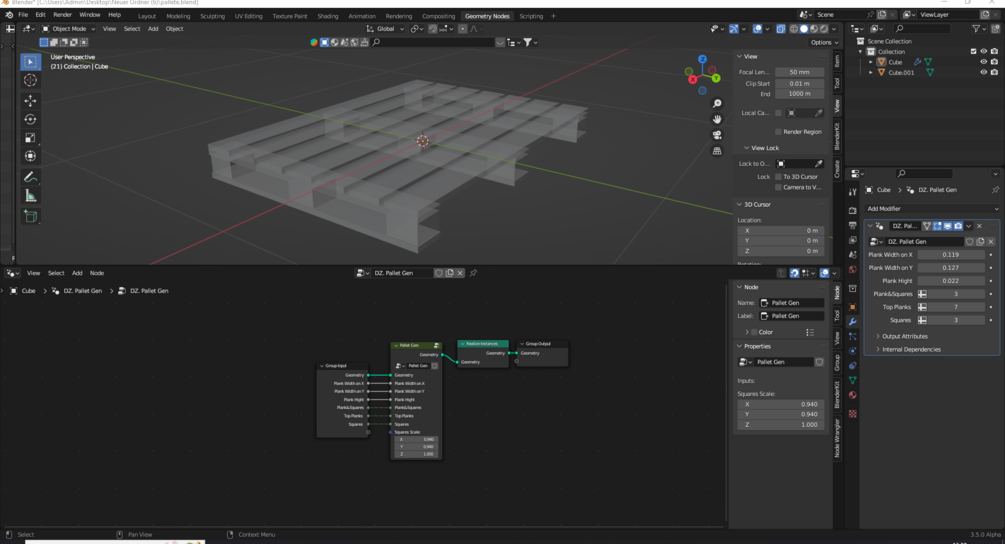
PalletGenerator

€0+
2 ratings

All Gens(3 Variations)

-Are Based on the bounding box

-Got swappable materials

-Switch to Show Geometry only in Render (Better Performance)

1:Pallet Gen no Additional Features

2:Pallet Gen with Rotation

-You can Change the degree of Rotation of the Planks and Squares (randomization with a Seed)

3:Pallet Gen with Rotation ad LOD

- All parts of the pallet get subdivided so that u have even squares on your mesh, Additionally u can after that deform the pallet with Noise textures

I want this!

A pallet Generator based on the Bounding box of a Cube

Size
11.9 MB

Ratings

5
(2 ratings)
5 stars
100%
4 stars
0%
3 stars
0%
2 stars
0%
1 star
0%
Powered by